注意:访问本站需要Cookie和JavaScript支持!请设置您的浏览器! 打开购物车 查看留言付款方式联系我们
初中电子 单片机教材一 单片机教材二
搜索上次看见的商品或文章:
商品名、介绍 文章名、内容
首页 电子入门 学单片机 免费资源 下载中心 商品列表 象棋在线 在线绘图 加盟五一 加入收藏 设为首页
本站推荐:
自制高品质200W电子分频有源音箱
文章长度[1489] 加入时间[2006/7/1] 更新时间[2025/12/18 0:00:10] 级别[3] [评论] [收藏]




陈稳平








    音响界人士早就知道,采用级后分频方式比采用级前分频方式制作的音响系统音质要差。但是,为什么当前的Hi-Fi音响系统,仍是以级后分频为主呢?一个很重要的原因是采用级后分频,能够把功率放大器的全部功率集中于某一声频上,使喇叭的响度相对增大。而级前分频功率放大器,由于受到器件选择的限制,推动高中低各个单元喇叭工作的功率放大器输出功率相对都比较小,当与级后分频功率放大器制作的音响系统进行较量时误会显得力度不够充足。现在,人们已经能够找到输出功率超过50W的高性能功放IC,自己制作总输出功率达到200W的电子三分频高品质功率放大器已不是难事。下面介绍一款可供自制的电子分频有源音箱。


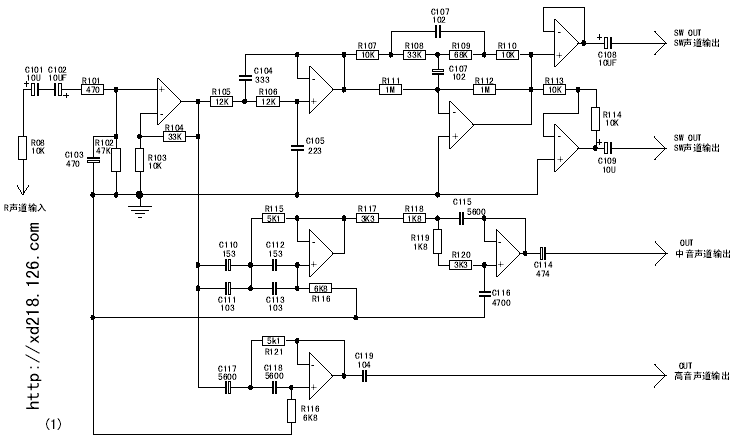
    图1-5是该200W电子三分频音响系统的电原理图。在图1所示的级前分频电路中,高 、中、低三个声频通道都采用的是大家熟悉的二阶有源高通低电路来实现。其中高音通道的下限转折频率设计为6200Hz,低音通道的光限转折频率设计在1200Hz,为了与高、低音通道的上下限转折频率相接,中音通道的分频元件采用了两只电容并联两只电阻串联的方法来获得准确的实测值。同时,在低音通道,还专门设计有补偿低音喇叭声压频率响应曲线在低端频率下跌的低音提升电路。图1电路中给出的元件参数,可使中心频率为25Hz的低音相对提升6dB左右,它适合于补偿10”低音单元喇叭在频率低端出现的声压下跌。图2是功率放大器与级前的分频电路的供电电路和使TDA7294功放IC在开机时保持静音的延迟控制电路。图3-5是分别是低音单元功率放大器与高、中音单元功率放大器电路图。
   

     ——————来源《电子制作》

1、 本站不保证以上观点正确,就算是本站原创作品,本站也不保证内容正确。
2、如果您拥有本文版权,并且不想在本站转载,请书面通知本站立即删除并且向您公开道歉! 以上可能是本站收集或者转载的文章,本站可能没有文章中的元件或产品,如果您需要类似的商品请 点这里查看商品列表!
本站协议 | 版权信息 |  关于我们 |  本站地图 |  营业执照 |  发票说明 |  付款方式 |  联系方式
深圳市宝安区西乡五壹电子商行——粤ICP备16073394号-1;地址:深圳西乡河西四坊183号;邮编:518102
E-mail:51dz$163.com($改为@);Tel:(0755)27947428
工作时间:9:30-12:00和13:30-17:30和18:30-20:30,无人接听时可以再打手机13537585389